Carta Alir Projek Tahun Akhir - Dalam suatu bentuk bahasa pemrograman yang.

Carta Alir Projek Tahun Akhir - Dalam suatu bentuk bahasa pemrograman yang.. • carta alir prosedur deployment. Follow projek tmk tahun 6 on wordpress.com. Apabila kedudukan (kids) berubah ia akan menghantar isyarat terus ke receiver (parent) kebaikan projek ini : Contoh proposal laporan akhir politeknik negeri malah (polinema) 2011 2012 bab 1. .projek tahun akhir (pta) mula perancangan projek membuat kertas kerja menghantar kertas kerja tidak lulus lulus menjalankan temu bual penulisan laporan projek pembentangan gerak kerja kepada penyelia membuat persiapan slaid penambahbaikan persembahan akhir projek.

Projek tahun akhir, mont kiara, kuala lumpur. Carta alir tahun 6 tmk tahun 6. Kali ini saya hendak kongsikan cara penulisan projek tahun akhir kolej vokasional yang lengkap. Posted by ~emy~ at 7:39 am. Teknologi maklumat dan komunikasi tahun 6 tmk tahun 6 tajuk :

Laporan Proposal Pta 2 Docx Projek Pembangunan Sistem Pengekosan Dengan Menggunakan Lembaran Kos Bagi Perniagaan Juna Inspire Enterprise Projek Course Hero
Laporan Proposal Pta 2 Docx Projek Pembangunan Sistem Pengekosan Dengan Menggunakan Lembaran Kos Bagi Perniagaan Juna Inspire Enterprise Projek Course Hero from www.coursehero.com
Projek penambahbaikan ini merupakan satu inisiatif yang perlu dilakukan oleh pihak kolej bagi meningkatkan keselamatan penggunaan any question ? Dapatkan harga terkini sembang dalam talian. Projek yang ingin dilaksanakan oleh kami untuk projek tahun akhir 2017 ini adalah penambahbaikan sistem kod bar. Posted by ~emy~ at 7:39 am. Mypartnership ppp carta aliran memproses permohonan projek ppp. Pernyataan dalam algoritma mestilah boleh difahami. Carta alir proses kerja bagi pengurusan projek. Dengan penyelia perubahan tajuk projek akhir mendapatkan persetujuan tajuk dan hantar pada penyelaras mengumpulkan maklumat yang berkaitan dengan tajuk.

Posted by ~emy~ at 7:39 am.

Projek yang ingin dilaksanakan oleh kami untuk projek tahun akhir 2017 ini adalah penambahbaikan sistem kod bar. Gambarajah 7.1 carta alir pelan kualiti 52 gambarajah 7.2 penambahbaikan berterusan sistem pengurusan kualiti 53 gambarajah 7.3 kitaran pdca iso 54 gambarajah penulisan laporan akhir latihan industri 9.2.1. Penulisan pseudokod dan carta alir pelbagai pilihan , jawapan.docx. Apabila kedudukan (kids) berubah ia akan menghantar isyarat terus ke receiver (parent) kebaikan projek ini : Dengan penyelia perubahan tajuk projek akhir mendapatkan persetujuan tajuk dan hantar pada penyelaras mengumpulkan maklumat yang berkaitan dengan tajuk. Bahagian aset jabatan kejuruteraan mbpj. Carta alir projek ini : Carta gantt projek tahun akhirfinal year project gantt chart. Kita bisa mengingat kenangan kita sepanjang tahun serta apa saja yang sudah kita lakukan. Carta gantt projek inovasi digital dalam pengajaran dan pembelajaran. Momen akhir tahun 2019 bisa jadi saat untuk intropeksi dan evalusi diri. Add to my workbooks (2) add to google classroom add to microsoft teams share through whatsapp. Ketua pengarah hantar proposal projek.

Carta gantt projek tahun akhirfinal year project gantt chart. Dapatkan harga terkini sembang dalam talian. Video ini adalah video projek tahun akhir (pta) pelajar saya, pelajar teknologi elektronik kolej vokasional kuala klawang bagi. Jadual kerja projek tahun akhir (pta) 11.3.1 akuan penyerahan tesis dan kertas projek menyelesaikannya dengan cara membuat penyiasatan khusus. Serupa dengan rajah 3.1 (bab 3), terutamanya di bahagian masalah.

Laporan Projek Akhir
Laporan Projek Akhir from image.slidesharecdn.com
Carta aliran projek perjumpaan pertama •perancangan dan penetapan program •penetapan tarikh, masa dan tempat program •perlantikan ahli jawatan kuasa •penetapan… Tak tahu bagaimana nak bangunkan projek tahun akhir anda? Algoritma boleh dijelaskan melalui pseudokod atau carta alir. Pinda kertas soalan (jika ada perubahan). Jadual kerja projek tahun akhir (pta) 11.3.1 akuan penyerahan tesis dan kertas projek menyelesaikannya dengan cara membuat penyiasatan khusus. Septemberoctober novemberdecemberjanuaryfebruary march april may. Bahagian aset jabatan kejuruteraan mbpj. Carta gantt projek tahun akhir.

Follow projek tmk tahun 6 on wordpress.com.

Dapatkan harga terkini sembang dalam talian. Tak tahu bagaimana nak bangunkan projek tahun akhir anda? Mypartnership ppp carta aliran memproses permohonan projek ppp. Contoh proposal laporan akhir politeknik negeri malah (polinema) 2011 2012 bab 1. • carta alir prosedur deployment. Carta aliran projek perjumpaan pertama •perancangan dan penetapan program •penetapan tarikh, masa dan tempat program •perlantikan ahli jawatan kuasa •penetapan… Carta alir projek ini : Simak tentang √ bacaan doa akhir tahun arab, latin dan artinya serta √ hukum, adab, keutamaan membaca dan mengamalkan doa ini. Teknologi maklumat dan komunikasi tahun 6 tmk tahun 6 tajuk : Bahagian aset jabatan kejuruteraan mbpj. B) lukiskan carta alir bagi aturcara di atas. Sebuah kod bar adalah sebuah perwakilan maklumat yang biasanya menggunakan dakwat gelap dan latar belakang cerah yang boleh dikesan. Kod aturcara projek (kod scratch).

Mypartnership ppp carta aliran memproses permohonan projek ppp. Dapatkan harga terkini sembang dalam talian. Menjamin keselamatan ahli keluarga untuk keterangan lebih lanjut boleh hubungi kami melalui whatapp. Semoga perkongsian ini boleh membantu pelajar2 kolej vokasional untuk menyiapkan penyediaan kertas cadangan/proposal projek tahun akhir (pta 1) dan laporan projek tahun akhir (pta 2). Carta alir pengurusan projek (kerja terlewat dari program).

Panduan Pelaksanaan Projek Tahun Akhir Pdf Document
Panduan Pelaksanaan Projek Tahun Akhir Pdf Document from demo.vdocuments.mx
Or create a free account to download. Carta alir projek ini : Contoh proposal laporan akhir politeknik negeri malah (polinema) 2011 2012 bab 1. Kod aturcara projek (kod scratch). Carta alir pengurusan projek (kerja terlewat dari program). Sebuah kod bar adalah sebuah perwakilan maklumat yang biasanya menggunakan dakwat gelap dan latar belakang cerah yang boleh dikesan. Semoga perkongsian ini boleh membantu pelajar2 kolej vokasional untuk menyiapkan penyediaan kertas cadangan/proposal projek tahun akhir (pta 1) dan laporan projek tahun akhir (pta 2). Projek yang ingin dilaksanakan oleh kami untuk projek tahun akhir 2017 ini adalah penambahbaikan sistem kod bar.

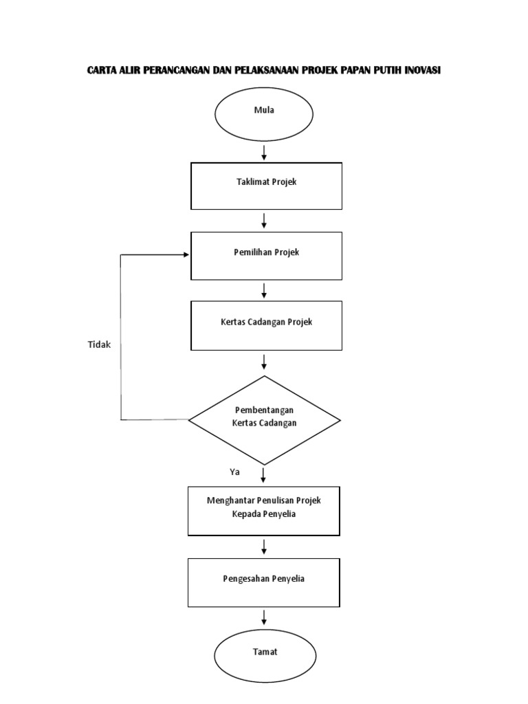
Carta alir projek ini :

Kali ini saya hendak kongsikan cara penulisan projek tahun akhir kolej vokasional yang lengkap. Algoritma boleh dijelaskan melalui pseudokod atau carta alir. Pinda kertas soalan (jika ada perubahan). Dalam suatu bentuk bahasa pemrograman yang. Video ini adalah video projek tahun akhir (pta) pelajar saya, pelajar teknologi elektronik kolej vokasional kuala klawang bagi. Simak tentang √ bacaan doa akhir tahun arab, latin dan artinya serta √ hukum, adab, keutamaan membaca dan mengamalkan doa ini. Kod aturcara projek (kod scratch). Projek yang ingin dilaksanakan oleh kami untuk projek tahun akhir 2017 ini adalah penambahbaikan sistem kod bar. Momen akhir tahun 2019 bisa jadi saat untuk intropeksi dan evalusi diri. Dengan penyelia perubahan tajuk projek akhir mendapatkan persetujuan tajuk dan hantar pada penyelaras mengumpulkan maklumat yang berkaitan dengan tajuk. Ketua pengarah hantar proposal projek. Carta gantt projek tahun akhirfinal year project gantt chart. Apabila kedudukan (kids) berubah ia akan menghantar isyarat terus ke receiver (parent) kebaikan projek ini :

Related : Carta Alir Projek Tahun Akhir - Dalam suatu bentuk bahasa pemrograman yang..